《封神幻想世界》变身卡等级大揭秘:探索神秘力量,解锁进阶之路
作者:菜鸟手游网 发布时间:2026-03-07 14:02:48 阅读量:0

突破65级,你的角色在《封神幻想世界》中将迎来变身系统的全新挑战。借助变身卷轴,你将解锁变身术的进阶之路,以及更高级的变身卡。这些珍贵的卷轴既可市场购买,也可在竞技场挑战中赢取。今天,我们以独到视角深入剖析《封神幻想世界》中各等级变身卡的神秘力量,带你一探究竟。

《封神幻想世界》各等阶变身卡效果一览

《封神幻想世界》变身卡等级揭秘

等级揭秘

一阶

《封神幻想世界》一阶变身卡效果一览

▲一阶变身卡揭秘

二阶

《封神幻想世界》二阶变身卡效果一览

▲二阶变身卡揭秘

三阶

《封神幻想世界》三阶变身卡效果一览

▲三阶变身卡揭秘

四阶

《封神幻想世界》四阶变身卡效果一览

▲四阶变身卡揭秘

五阶

《封神幻想世界》五阶变身卡效果一览

▲五阶变身卡揭秘

六阶

《封神幻想世界》六阶变身卡效果一览

▲六阶变身卡揭秘

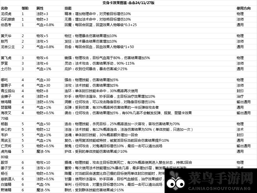
《封神幻想世界》所有卡片属性技能图鉴揭秘

▲所有卡片属性技能图鉴揭秘

探索变身卡秘密,手游网为你揭晓!关注我们,获取《封神幻想世界》最新资讯和攻略!

相关文章