立即下载《天龙八部2》,深入了解其核心系统——心境系统!心境,不仅是武者荣耀的象征,更是武道成长的关键。无论是寻求武学巅峰,还是享受施展绝世招式和心法的乐趣,都离不开心境的磨砺。每个心境境界都与绝学槽位和武学等级上限紧密相连,不容忽视。

1、什么是心境?
想要达到更高的武学境界,施展更多绝学招式与心法,就必须修炼到足够高的心境。
不同心境境界对应着不同的绝学槽位和武学等级上限。

2、如何提升心境?
满足心境突破的条件后,即可晋升到下一重境界。
点击查看达到该境界所需条件及可解锁的内容。

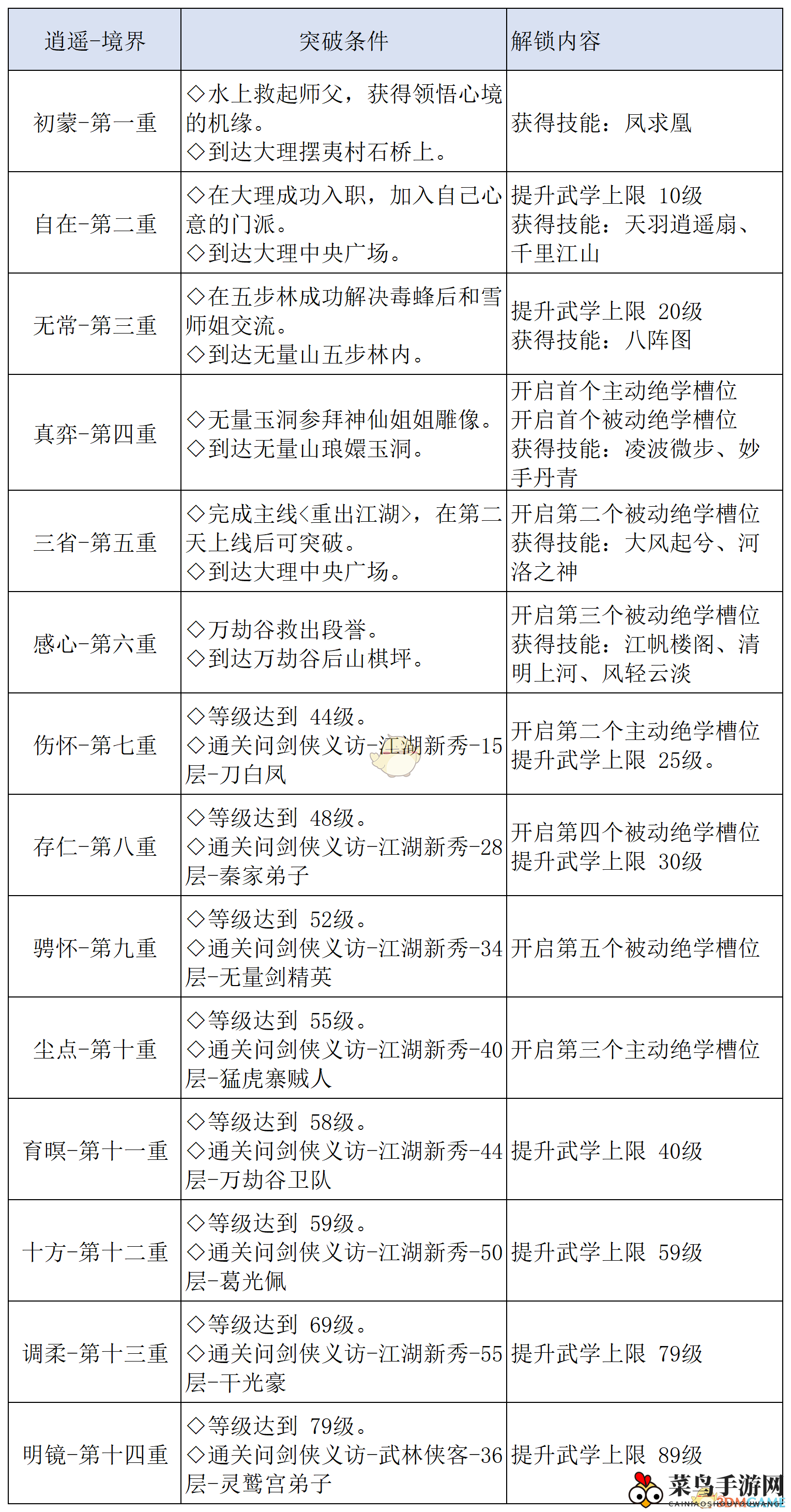
3、心境境界详解:
心境共分为1-14重,每重都有其突破条件和解锁内容。
满足条件,即可突破至更高境界,解锁更多绝学槽位和武学等级上限。玩家可在【菜单-心境】查看自身职业的突破条件。

满足条件,即可突破至更高境界,解锁更多绝学槽位和武学等级上限。玩家可在【菜单-心境】查看自身职业的突破条件。

《天龙八部2》心境系统攻略大揭秘,更多精彩内容,尽在手游网!